安装K8S集群
# 安装 K8S 集群
一共有三种安装方式:
- minikube 只是一个 K8S 集群模拟器,只有一个节点的集群,只为测试用,master 和 worker 都在一起
- 直接用云平台 Kubernetes 可视化搭建,只需简单几步就可以创建好一个集群。 优点:安装简单,生态齐全,负载均衡器、存储等都给你配套好,简单操作就搞定
- 裸机安装(Bare Metal) 至少需要两台机器(主节点、工作节点个一台),需要自己安装 Kubernetes 组件,配置会稍微麻烦点。 可以到各云厂商按时租用服务器,费用低,用完就销毁。 缺点:配置麻烦,缺少生态支持,例如负载均衡器、云存储。
# Minikube
minikube 官方文档 (opens new window)
# Linux
以下以 centos7 为标准安装
必须先安装 docker
yum install -y yum-utils
yum-config-manager --add-repo http://mirrors.aliyun.com/docker-ce/linux/centos/docker-ce.repo
yum install -y docker-ce docker-ce-cli containerd.io kubelet-1.24.1 kubectl-1.24.1
2
3
systemctl start docker
systemctl enable docker
2
sudo mkdir -p /etc/docker
sudo tee /etc/docker/daemon.json <<-'EOF'
{
"registry-mirrors": ["https://o7uzc3zp.mirror.aliyuncs.com"]
}
EOF
sudo systemctl daemon-reload
sudo systemctl restart docker
2
3
4
5
6
7
8
安装 Minikube
curl -LO https://storage.googleapis.com/minikube/releases/latest/minikube-linux-amd64
sudo install minikube-linux-amd64 /usr/local/bin/minikube
2
将当前用户添加到 docker 组中
sudo usermod -aG docker $USER && newgrp docker
关闭 swap 分区
# 临时关闭
swapoff -a
# 永久关闭
vim /etc/fstab
#注释下面这行,或使用 sed 命令注释 sed -ri 's/.*swap.*/#&/' /etc/fstab
#/dev/mapper/centos-swap swap swap defaults 0 0
# 查看是否关闭成功
free -m
# 若都显示 0 则表示关闭成功,需要重启服务器生效,可以使用 reboot 或 shutdown -r now 命令重启
[root@node2 ~]# free -m
total used free shared buff/cache available
Mem: 3770 305 3115 11 350 3242
Swap: 0 0 0
2
3
4
5
6
7
8
9
10
11
12
13
14
15
开启 ipv4 转发
echo 1 > /proc/sys/net/ipv4/ip_forward
echo 1 > /proc/sys/net/bridge/bridge-nf-call-iptables
2
启动 Minikube
minikube start
#如出现minikube和docker 冲突问题The “docker“ driver should not be used with root privileges.If you are running错误 请指定驱动为docker运行minikube
#或者按查看当前用户是否在docker组中
minikube start --force --driver=docker
2
3
4
当出现 docker 无法拉取 请尝试切换镜像源

先运行 Minikube 的删除
minikube delete
再执行切换源

显示 正在使用镜像存储库 registry.cn-hangzhou.aliyuncs.com/google_containers 则成功
#将镜像源切为中国 默认为阿里云镜像 不一定能通 如不通可尝试下面另一个方法
minikube start --image-mirror-country=cn
#将镜像源切为阿里云 启动
#minikube start --image-mirror-country=cn --image-repository='registry.cn-hangzhou.aliyuncs.com/google_containers' --base-image='registry.cn-hangzhou.aliyuncs.com/google_containers/kicbase:v0.0.28'
minikube start --image-repository='registry.cn-hangzhou.aliyuncs.com/google_containers'
2
3
4
5
6
使用阿里云可能出现无法拉取的情况 需要修改 dns
vim /etc/resolv.conf
nameserver 223.5.5.5
2
3
--driver=***从 1.5.0 版本开始,Minikube 缺省使用系统优选的驱动来创建 Kubernetes 本地环境,比如您已经安装过 Docker 环境,minikube 将使用docker驱动--cpus=2: 为 minikube 虚拟机分配 CPU 核数--memory=2048mb: 为 minikube 虚拟机分配内存数--registry-mirror=***为了提升拉取 Docker Hub 镜像的稳定性,可以为 Docker daemon 配置镜像加速,参考阿里云镜像服务 (opens new window)--kubernetes-version=***: minikube 虚拟机将使用的 kubernetes 版本
安装 kubectl
install-kubectl-linux (opens new window)
curl -LO "https://dl.k8s.io/release/$(curl -L -s https://dl.k8s.io/release/stable.txt)/bin/linux/amd64/kubectl"
sudo install -o root -g root -m 0755 kubectl /usr/local/bin/kubectl
kubectl --help
2
3
# windwos
安装 Minikube
New-Item -Path 'c:\' -Name 'minikube' -ItemType Directory -Force
Invoke-WebRequest -OutFile 'c:\minikube\minikube.exe' -Uri 'https://github.com/kubernetes/minikube/releases/latest/download/minikube-windows-amd64.exe' -UseBasicParsing
2
配置 Minikube 环境变量
$oldPath = [Environment]::GetEnvironmentVariable('Path', [EnvironmentVariableTarget]::Machine)
if ($oldPath.Split(';') -inotcontains 'C:\minikube'){ `
[Environment]::SetEnvironmentVariable('Path', $('{0};C:\minikube' -f $oldPath), [EnvironmentVariableTarget]::Machine) `
}
2
3
4
# 启动 Minikube
重新打开终端 启动 Minikube
minikube start
#将镜像源切为中国 默认为阿里云镜像
minikube start --image-mirror-country=cn
2
3

# 验证 Minikube
PS C:\Users\Iekr> minikube version
minikube version: v1.26.0
commit: f4b412861bb746be73053c9f6d2895f12cf78565
2
3
查看 kubectl 版本号,第一次使用会直接安装 kubectl
PS C:\Users\Iekr> minikube kubectl version
> kubectl.exe.sha256: 64 B / 64 B [----------------------] 100.00% ? p/s 0s
> kubectl.exe: 44.14 MiB / 44.14 MiB [---------] 100.00% 16.58 MiB p/s 2.9s
2
3
# 云服务搭建
- 腾讯云 CVM (opens new window) 弹性云服务器 此次学习我们使用这个
- 腾讯云 TKE (opens new window)(控制台搜索容器)直接搭建好 k8s
- 登录阿里云控制台 - 产品搜索 Kubernetes
我们购买 3 台弹性云服务器 进行搭建学习

# 裸机搭建(Bare Metal)
# 主节点需要组件
- docker(也可以是其他容器运行时)
- kubectl 集群命令行交互工具
- kubeadm 集群初始化工具
# 工作节点需要组件 文档 (opens new window)
- docker(也可以是其他容器运行时)
- kubelet 管理 Pod 和容器,确保他们健康稳定运行。
- kube-proxy 网络代理,负责网络相关的工作
# 开始安装
你也可以试下 这个项目 (opens new window),用脚本快速搭建 K8S 裸机集群 当然,为了更好的理解,你应该先手动搭建一次
以下命令操作所以节点都需要执行
分别修改各个节点的主机名
# 每个节点分别设置对应主机名
hostnamectl set-hostname master
hostnamectl set-hostname node1
hostnamectl set-hostname node2
2
3
4
修改 hosts
cat >> /etc/hosts << EOF
10.206.0.14 master
10.206.0.7 node1
10.206.0.3 node2
EOF
2
3
4
5
关闭所有节点的 SELinux
setenforce 0 # 临时
sed -i --follow-symlinks 's/SELINUX=enforcing/SELINUX=disabled/g' /etc/sysconfig/selinux # 永久
2
关闭所有节点的 swap
swapoff -a # 临时
sed -ri 's/.*swap.*/#&/' /etc/fstab # 永久
2
关闭所有节点的防火墙
systemctl stop firewalld
systemctl disable firewalld
2
将桥接的 IPv4 流量传递到 iptables 的链:
cat > /etc/sysctl.d/k8s.conf << EOF
net.bridge.bridge-nf-call-ip6tables = 1
net.bridge.bridge-nf-call-iptables = 1
EOF
sysctl --system # 生效
2
3
4
5
时间同步:
yum install ntpdate -y
ntpdate time.windows.com
2
添加安装源(所有节点) 注意这里是 x86 架构的源 如果你是 arm 架构请更换
# 添加 k8s 安装源
cat <<EOF > kubernetes.repo
[kubernetes]
name=Kubernetes
baseurl=https://mirrors.aliyun.com/kubernetes/yum/repos/kubernetes-el7-x86_64
enabled=1
gpgcheck=0
repo_gpgcheck=0
gpgkey=https://mirrors.aliyun.com/kubernetes/yum/doc/yum-key.gpg https://mirrors.aliyun.com/kubernetes/yum/doc/rpm-package-key.gpg
EOF
mv kubernetes.repo /etc/yum.repos.d/
# 添加 Docker 安装源
yum-config-manager --add-repo http://mirrors.aliyun.com/docker-ce/linux/centos/docker-ce.repo
2
3
4
5
6
7
8
9
10
11
12
13
14
所有节点安装所需组件
# yum install -y kubelet kubeadm kubectl docker-ce
#查看最新版本的k8s
curl -sSL https://dl.k8s.io/release/stable.txt
#目前最新版本是1.24.2,k8s1.24版本之后不再使用docker作为容器,因此我们暂不使用该版本,使用1.22.4版本进行安装
yum install -y kubelet-1.22.4 kubectl-1.22.4 kubeadm-1.22.4 docker-ce # 如需最新版本把-后的版本号去掉即可
2
3
4
5
启动 kubelet、docker,并设置开机启动(所有节点)
systemctl enable kubelet
systemctl start kubelet
systemctl enable docker
systemctl start docker
2
3
4
修改 docker 镜像源
# kubernetes 官方推荐 docker 等使用 systemd 作为 cgroupdriver,否则 kubelet 启动不了
cat <<EOF > daemon.json
{
"exec-opts": ["native.cgroupdriver=systemd"],
"registry-mirrors": ["https://ud6340vz.mirror.aliyuncs.com"]
}
EOF
mv daemon.json /etc/docker/
# 重启生效
systemctl daemon-reload
systemctl restart docker
2
3
4
5
6
7
8
9
10
11
12
用 kubeadm (opens new window) 初始化集群(仅在主节点跑)
# 初始化集群控制台 Control plane
# 失败了可以用 kubeadm reset 重置
kubeadm init \
--apiserver-advertise-address=10.206.0.14 \
--image-repository registry.aliyuncs.com/google_containers \
--kubernetes-version v1.22.4 \
--service-cidr=10.96.0.0/12 \
--pod-network-cidr=10.244.0.0/16
2
3
4
5
6
7
8
如果出现 /proc/sys/net/ipv4/ip_forward contents are not set to 1 错误 所有节点请打开 ipv4 转发
echo 1 > /proc/sys/net/ipv4/ip_forward
echo 1 > /proc/sys/net/bridge/bridge-nf-call-iptables
2
获取 token
# 记得把 kubeadm join xxx 保存起来
# 忘记了重新获取
kubeadm token create --print-join-command #默认 24h 过期
kubeadm token create --print-join-command --ttl=0 #永不过期
kubeadm token list #查看是否有存活的 token
2
3
4
5

复制授权文件
# 复制授权文件,以便 kubectl 可以有权限访问集群
# 如果你其他节点需要访问集群,需要从主节点复制这个文件过去其他节点
mkdir -p $HOME/.kube
cp -i /etc/kubernetes/admin.conf $HOME/.kube/config
chown $(id -u):$(id -g) $HOME/.kube/config
# 在其他机器上创建 ~/.kube/config 文件也能通过 kubectl 访问到集群
scp root@node1:/etc/kubernetes/admin.conf /etc/kubernetes/
scp root@node2:/etc/kubernetes/admin.conf /etc/kubernetes/
2
3
4
5
6
7
8
9
有兴趣了解 kubeadm init 具体做了什么的,可以 查看文档 (opens new window)
如果报 gprc 错误可以修改一下配置
cat > /etc/containerd/config.toml <<EOF
[plugins."io.containerd.grpc.v1.cri"]
systemd_cgroup = true
EOF
systemctl restart containerd
2
3
4
5
把工作节点加入集群(只在工作节点跑)
kubeadm join 10.206.0.14:6443 --token 9larxq.psnz2g88vzrah98p \
--discovery-token-ca-cert-hash sha256:d03890b53bd63d025257174013752ee335487b54e7d89a291791d11950b94ff0
2
出现 kubectl get nodes 则成功

kubectl get nodes

可以看见 几个 node 都 NotReady 状态 由于我们没有安装网络插件所以查看为 NotReady 状态
安装网络插件 在主节点中安装既可
# 很有可能国内网络访问不到这个资源,你可以网上找找国内的源安装 flannel
kubectl apply -f https://raw.githubusercontent.com/coreos/flannel/master/Documentation/kube-flannel.yml
2
安装成功后稍等片刻 再次 kubectl get nodes 状态为 Ready
kubectl get nodes

# 二进制方式安装
分别修改各个节点的主机名
# 每个节点分别设置对应主机名
hostnamectl set-hostname master
hostnamectl set-hostname node1
hostnamectl set-hostname node2
2
3
4
修改 hosts
cat >> /etc/hosts << EOF
192.168.31.71 master
192.168.31.72 node1
192.168.31.73 node2
EOF
2
3
4
5
关闭所有节点的 SELinux
setenforce 0 # 临时
sed -i --follow-symlinks 's/SELINUX=enforcing/SELINUX=disabled/g' /etc/sysconfig/selinux # 永久
2
关闭所有节点的 swap
swapoff -a # 临时
sed -ri 's/.*swap.*/#&/' /etc/fstab # 永久
2
关闭所有节点的防火墙
systemctl stop firewalld
systemctl disable firewalld
2
将桥接的 IPv4 流量传递到 iptables 的链:
cat > /etc/sysctl.d/k8s.conf << EOF
net.bridge.bridge-nf-call-ip6tables = 1
net.bridge.bridge-nf-call-iptables = 1
EOF
sysctl --system # 生效
2
3
4
5
时间同步:
yum install ntpdate -y
ntpdate time.windows.com
2
# 部署 Etcd 集群
Etcd 是一个分布式键值存储系统,Kubernetes 使用 Etcd 进行数据存储,所以先准备一个 Etcd 数据库,为解决 Etcd 单点故障,应采用集群方式部署,这里使用 3 台组建集群,可容忍 1 台机器故障,当然,你也可以使用 5 台组建集群,可容忍 2 台机器故障。
# 准备 cfssl 证书生成工具
cfssl 是一个开源的证书管理工具,使用 json 文件生成证书,相比 openssl 更方便使用。
找任意一台服务器操作,这里用 Master 节点。
wget https://pkg.cfssl.org/R1.2/cfssl_linux-amd64
wget https://pkg.cfssl.org/R1.2/cfssljson_linux-amd64
wget https://pkg.cfssl.org/R1.2/cfssl-certinfo_linux-amd64
chmod +x cfssl_linux-amd64 cfssljson_linux-amd64 cfssl-certinfo_linux-amd64
mv cfssl_linux-amd64 /usr/local/bin/cfssl
mv cfssljson_linux-amd64 /usr/local/bin/cfssljson
mv cfssl-certinfo_linux-amd64 /usr/bin/cfssl-certinfo
2
3
4
5
6
7
# 生成 Etcd 证书
自签证书颁发机构(CA),创建工作目录
mkdir -p ~/TLS/{etcd,k8s}
cd TLS/etcd
2
自签 CA:
cat > ca-config.json<< EOF
{
"signing": {
"default": {
"expiry": "87600h"
},
"profiles": {
"www": {
"expiry": "87600h",
"usages": [
"signing",
"key encipherment",
"server auth",
"client auth"
]
}
}
}
}
EOF
cat > ca-csr.json<< EOF
{
"CN": "etcd CA",
"key": {
"algo": "rsa",
"size": 2048
},
"names": [
{
"C": "CN",
"L": "Beijing",
"ST": "Beijing"
}
]
}
EOF
2
3
4
5
6
7
8
9
10
11
12
13
14
15
16
17
18
19
20
21
22
23
24
25
26
27
28
29
30
31
32
33
34
35
36
37
生成证书:
cfssl gencert -initca ca-csr.json | cfssljson -bare ca -
ls *pem
ca-key.pem ca.pem
2
3
使用自签 CA 签发 Etcd HTTPS 证书
创建证书申请文件:
cat > server-csr.json<< EOF
{
"CN": "etcd",
"hosts": [
"192.168.31.71",
"192.168.31.72",
"192.168.31.73"
],
"key": {
"algo": "rsa",
"size": 2048
},
"names": [
{
"C": "CN",
"L": "BeiJing",
"ST": "BeiJing"
}
]
}
EOF
2
3
4
5
6
7
8
9
10
11
12
13
14
15
16
17
18
19
20
21
注:上述文件 hosts 字段中 IP 为所有 etcd 节点的集群内部通信 IP,一个都不能少!为了方便后期扩容可以多写几个预留的 IP。
生成证书:
cfssl gencert -ca=ca.pem -ca-key=ca-key.pem -config=ca-config.json -
profile=www server-csr.json | cfssljson -bare server
ls server*pem
server-key.pem server.pem
2
3
4
# 部署 Etcd 集群
从 Github 下载二进制文件 下载地址:https://github.com/etcd-io/etcd/releases/download/v3.4.9/etcd-v3.4.9-linux-amd64.tar.gz
wget https://github.com/etcd-io/etcd/releases/download/v3.4.9/etcd-v3.4.9-linux-amd64.tar.gz
mkdir /opt/etcd/{bin,cfg,ssl} –p
tar zxvf etcd-v3.4.9-linux-amd64.tar.gz
mv etcd-v3.4.9-linux-amd64/{etcd,etcdctl} /opt/etcd/bin/
2
3
4
创建 etcd 配置文件
cat > /opt/etcd/cfg/etcd.conf << EOF
#[Member]
ETCD_NAME="etcd-1"
ETCD_DATA_DIR="/var/lib/etcd/default.etcd"
ETCD_LISTEN_PEER_URLS="https://192.168.31.71:2380"
ETCD_LISTEN_CLIENT_URLS="https://192.168.31.71:2379"
#[Clustering]
ETCD_INITIAL_ADVERTISE_PEER_URLS="https://192.168.31.71:2380"
ETCD_ADVERTISE_CLIENT_URLS="https://192.168.31.71:2379"
ETCD_INITIAL_CLUSTER="etcd-1=https://192.168.31.71:2380,etcd-2=https://192.168.31.72:2380,etcd-3=https://192.168.31.73:2380"
ETCD_INITIAL_CLUSTER_TOKEN="etcd-cluster"
ETCD_INITIAL_CLUSTER_STATE="new"
EOF
2
3
4
5
6
7
8
9
10
11
12
13
- ETCD_NAME:节点名称,集群中唯一
- ETCD_DATA_DIR:数据目录
- ETCD_LISTEN_PEER_URLS:集群通信监听地址
- ETCD_LISTEN_CLIENT_URLS:客户端访问监听地址
- ETCD_INITIAL_ADVERTISE_PEER_URLS:集群通告地址
- ETCD_ADVERTISE_CLIENT_URLS:客户端通告地址
- ETCD_INITIAL_CLUSTER:集群节点地址
- ETCD_INITIAL_CLUSTER_TOKEN:集群 Token
- ETCD_INITIAL_CLUSTER_STATE:加入集群的当前状态,new 是新集群,existing 表示加入已有集群
systemd 管理 etcd
cat > /usr/lib/systemd/system/etcd.service << EOF
[Unit]
Description=Etcd Server
After=network.target
After=network-online.target
Wants=network-online.target
[Service]
Type=notify
EnvironmentFile=/opt/etcd/cfg/etcd.conf
ExecStart=/opt/etcd/bin/etcd \
--cert-file=/opt/etcd/ssl/server.pem \
--key-file=/opt/etcd/ssl/server-key.pem \
--peer-cert-file=/opt/etcd/ssl/server.pem \
--peer-key-file=/opt/etcd/ssl/server-key.pem \
--trusted-ca-file=/opt/etcd/ssl/ca.pem \
--peer-trusted-ca-file=/opt/etcd/ssl/ca.pem \
--logger=zap
Restart=on-failure
LimitNOFILE=65536
[Install]
WantedBy=multi-user.target
EOF
2
3
4
5
6
7
8
9
10
11
12
13
14
15
16
17
18
19
20
21
22
拷贝刚才生成的证书,把刚才生成的证书拷贝到配置文件中的路径:
cp ~/TLS/etcd/ca*pem ~/TLS/etcd/server*pem /opt/etcd/ssl/
启动并设置开机启动
systemctl daemon-reload
systemctl start etcd
systemctl enable etcd
2
3
将上面节点 1 所有生成的文件拷贝到节点 2 和节点 3
scp -r /opt/etcd/ [email protected]:/opt/
scp /usr/lib/systemd/system/etcd.service [email protected]:/usr/lib/systemd/system/
scp -r /opt/etcd/ [email protected]:/opt/
scp /usr/lib/systemd/system/etcd.service [email protected]:/usr/lib/systemd/system/
2
3
4
然后在节点 2 和节点 3 分别修改 etcd.conf 配置文件中的节点名称和当前服务器 IP:
vi /opt/etcd/cfg/etcd.conf
#[Member]
ETCD_NAME="etcd-1" # 修改此处,节点 2 改为 etcd-2,节点 3 改为 etcd-3
ETCD_DATA_DIR="/var/lib/etcd/default.etcd"
ETCD_LISTEN_PEER_URLS="https://192.168.31.71:2380" # 修改此处为当前服务器 IP
ETCD_LISTEN_CLIENT_URLS="https://192.168.31.71:2379" # 修改此处为当前服务器 IP
#[Clustering]
ETCD_INITIAL_ADVERTISE_PEER_URLS="https://192.168.31.71:2380" # 修改此处为当前服务器 IP
ETCD_ADVERTISE_CLIENT_URLS="https://192.168.31.71:2379" # 修改此处为当前服务器IP
ETCD_INITIAL_CLUSTER="etcd-1=https://192.168.31.71:2380,etcd-2=https://192.168.31.72:2380,etcd-3=https://192.168.31.73:2380"
ETCD_INITIAL_CLUSTER_TOKEN="etcd-cluster"
ETCD_INITIAL_CLUSTER_STATE="new"
2
3
4
5
6
7
8
9
10
11
最后启动 etcd 并设置开机启动
systemctl daemon-reload
systemctl start etcd
systemctl enable etcd
2
3
查看集群状态
/opt/etcd/bin/etcdctl --cacert=/opt/etcd/ssl/ca.pem --cert=/opt/etcd/ssl/server.pem --key=/opt/etcd/ssl/server-key.pem --endpoints="https://192.168.31.71:2379,https://192.168.31.72:2379,https://192.168.31.73:2379" endpoint health
https://192.168.31.71:2379 is healthy: successfully committed proposal: took = 8.154404ms
https://192.168.31.73:2379 is healthy: successfully committed proposal: took = 9.044117ms
https://192.168.31.72:2379 is healthy: successfully committed proposal: took = 10.000825ms
2
3
如果输出上面信息,就说明集群部署成功。如果有问题第一步先看日志:/var/log/message 或 journalctl -u etcd
# 安装 Docker
curl -fsSL https://get.docker.com | bash -s docker --mirror Aliyun
registry-mirrors 阿里云镜像加速器
sudo mkdir -p /etc/docker
sudo tee /etc/docker/daemon.json <<-'EOF'
{
"registry-mirrors": ["https://o7uzc3zp.mirror.aliyuncs.com"]
}
EOF
systemctl daemon-reload
systemctl start docker
systemctl enable docker
2
3
4
5
6
7
8
9
10
# 部署 Master Node
生成 kube-apiserver 证书,自签证书颁发机构(CA)
cat > ca-config.json<< EOF
{
"signing": {
"default": {
"expiry": "87600h"
},
"profiles": {
"kubernetes": {
"expiry": "87600h",
"usages": [
"signing",
"key encipherment",
"server auth",
"client auth"
]
}
}
}
}
EOF
cat > ca-csr.json<< EOF
{
"CN": "kubernetes",
"key": {
"algo": "rsa",
"size": 2048
},
"names": [
{
"C": "CN",
"L": "Beijing",
"ST": "Beijing",
"O": "k8s",
"OU": "System"
}
]
}
EOF
2
3
4
5
6
7
8
9
10
11
12
13
14
15
16
17
18
19
20
21
22
23
24
25
26
27
28
29
30
31
32
33
34
35
36
37
38
39
生成证书
cfssl gencert -initca ca-csr.json | cfssljson -bare ca -
ls *pem
ca-key.pem ca.pem
2
3
使用自签 CA 签发 kube-apiserver HTTPS 证书,创建证书申请文件
cd TLS/k8s
cat > server-csr.json<< EOF
{
"CN": "kubernetes",
"hosts": [
"10.0.0.1",
"127.0.0.1",
"192.168.31.71",
"192.168.31.72",
"192.168.31.73",
"192.168.31.74",
"192.168.31.81",
"192.168.31.82",
"192.168.31.88",
"kubernetes",
"kubernetes.default",
"kubernetes.default.svc",
"kubernetes.default.svc.cluster",
"kubernetes.default.svc.cluster.local"
],
"key": {
"algo": "rsa",
"size": 2048
},
"names": [
{
"C": "CN",
"L": "BeiJing",
"ST": "BeiJing",
"O": "k8s",
"OU": "System"
}
]
}
EOF
2
3
4
5
6
7
8
9
10
11
12
13
14
15
16
17
18
19
20
21
22
23
24
25
26
27
28
29
30
31
32
33
34
35
生成证书:
cfssl gencert -ca=ca.pem -ca-key=ca-key.pem -config=ca-config.json -
profile=kubernetes server-csr.json | cfssljson -bare server
ls server*pem
server-key.pem server.pem
2
3
4
下载地址: https://github.com/kubernetes/kubernetes/blob/master/CHANGELOG/CHANGELOG-1.18.md#v1183
打开链接你会发现里面有很多包,下载一个 server 包就够了,包含了 Master 和 Worker Node 二进制文件
mkdir -p /opt/kubernetes/{bin,cfg,ssl,logs}
tar zxvf kubernetes-server-linux-amd64.tar.gz
cd kubernetes/server/bin
cp kube-apiserver kube-scheduler kube-controller-manager /opt/kubernetes/bin
cp kubectl /usr/bin/
2
3
4
5
# 部署 kube-apiserver
cat > /opt/kubernetes/cfg/kube-apiserver.conf << EOF
KUBE_APISERVER_OPTS="--logtostderr=false \\
--v=2 \\
--log-dir=/opt/kubernetes/logs \\
--etcd-
servers=https://192.168.31.71:2379,https://192.168.31.72:2379,https://192.168.3
1.73:2379 \\
--bind-address=192.168.31.71 \\
--secure-port=6443 \\
--advertise-address=192.168.31.71 \\
--allow-privileged=true \\
--service-cluster-ip-range=10.0.0.0/24 \\
--enable-admission-
plugins=NamespaceLifecycle,LimitRanger,ServiceAccount,ResourceQuota,NodeRestric
tion \\
--authorization-mode=RBAC,Node \\
--enable-bootstrap-token-auth=true \\
--token-auth-file=/opt/kubernetes/cfg/token.csv \\
--service-node-port-range=30000-32767 \\
--kubelet-client-certificate=/opt/kubernetes/ssl/server.pem \\
--kubelet-client-key=/opt/kubernetes/ssl/server-key.pem \\
--tls-cert-file=/opt/kubernetes/ssl/server.pem \\
--tls-private-key-file=/opt/kubernetes/ssl/server-key.pem \\
--client-ca-file=/opt/kubernetes/ssl/ca.pem \\
--service-account-key-file=/opt/kubernetes/ssl/ca-key.pem \\
--etcd-cafile=/opt/etcd/ssl/ca.pem \\
--etcd-certfile=/opt/etcd/ssl/server.pem \\
--etcd-keyfile=/opt/etcd/ssl/server-key.pem \\
--audit-log-maxage=30 \\
--audit-log-maxbackup=3 \\
--audit-log-maxsize=100 \\
--audit-log-path=/opt/kubernetes/logs/k8s-audit.log"
EOF
2
3
4
5
6
7
8
9
10
11
12
13
14
15
16
17
18
19
20
21
22
23
24
25
26
27
28
29
30
31
32
33
注:上面两个 \ \ 第一个是转义符,第二个是换行符,使用转义符是为了使用 EOF 保留换 行符。
- –logtostderr:启用日志
- —v:日志等级
- –log-dir:日志目录
- –etcd-servers:etcd 集群地址
- –bind-address:监听地址
- –secure-port:https 安全端口
- –advertise-address:集群通告地址
- –allow-privileged:启用授权
- –service-cluster-ip-range:Service 虚拟 IP 地址段
- –enable-admission-plugins:准入控制模块
- –authorization-mode:认证授权,启用 RBAC 授权和节点自管理
- –enable-bootstrap-token-auth:启用 TLS bootstrap 机制
- –token-auth-file:bootstrap token 文件
- –service-node-port-range:Service nodeport 类型默认分配端口范围
- –kubelet-client-xxx:apiserver 访问 kubelet 客户端证书
- –tls-xxx-file:apiserver https 证书
- –etcd-xxxfile:连接 Etcd 集群证书
- –audit-log-xxx:审计日志
把刚才生成的证书拷贝到配置文件中的路径
cp ~/TLS/k8s/ca*pem ~/TLS/k8s/server*pem /opt/kubernetes/ssl/
启用 TLS Bootstrapping 机制
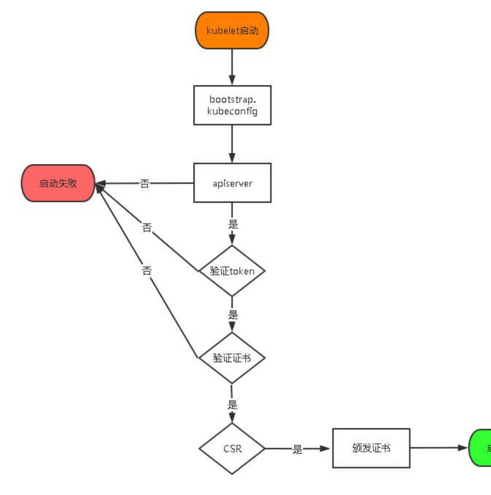
TLS Bootstraping:Master apiserver 启用 TLS 认证后,Node 节点 kubelet 和 kube-proxy 要与 kube-apiserver 进行通信,必须使用 CA 签发的有效证书才可以,当 Node 节点很多时,这种客户端证书颁发需要大量工作,同样也会增加集群扩展复杂度。为了简化流程,Kubernetes 引入了 TLS bootstraping 机制来自动颁发客户端证书,kubelet 会以一个低权限用户自动向 apiserver 申请证书,kubelet 的证书由 apiserver 动态签署。
所以强烈建议在 Node 上使用这种方式,目前主要用于 kubelet,kube-proxy 还是由我们统一颁发一个证书。
TLS bootstraping 工作流程:

创建上述配置文件中 token 文件:
cat > /opt/kubernetes/cfg/token.csv << EOF
c47ffb939f5ca36231d9e3121a252940,kubelet-bootstrap,10001,"system:node-bootstrapper"
EOF
2
3
格式:token,用户名,UID,用户组,token 也可自行生成替换:
head -c 16 /dev/urandom | od -An -t x | tr -d ' '
systemd 管理 apiserver
cat > /usr/lib/systemd/system/kube-apiserver.service << EOF
[Unit]
Description=Kubernetes API Server
Documentation=https://github.com/kubernetes/kubernetes
[Service]
EnvironmentFile=/opt/kubernetes/cfg/kube-apiserver.conf
ExecStart=/opt/kubernetes/bin/kube-apiserver \$KUBE_APISERVER_OPTS
Restart=on-failure
[Install]
WantedBy=multi-user.target
EOF
2
3
4
5
6
7
8
9
10
11
启动并设置开机启动
systemctl daemon-reload
systemctl start kube-apiserver
systemctl enable kube-apiserver
2
3
授权 kubelet-bootstrap 用户允许请求证书
kubectl create clusterrolebinding kubelet-bootstrap \
--clusterrole=system:node-bootstrapper \
--user=kubelet-bootstrap
2
3
# 部署 kube-controller-manager
创建配置文件
cat > /opt/kubernetes/cfg/kube-controller-manager.conf << EOF
KUBE_CONTROLLER_MANAGER_OPTS="--logtostderr=false \\
--v=2 \\
--log-dir=/opt/kubernetes/logs \\
--leader-elect=true \\
--master=127.0.0.1:8080 \\
--bind-address=127.0.0.1 \\
--allocate-node-cidrs=true \\
--cluster-cidr=10.244.0.0/16 \\
--service-cluster-ip-range=10.0.0.0/24 \\
--cluster-signing-cert-file=/opt/kubernetes/ssl/ca.pem \\
--cluster-signing-key-file=/opt/kubernetes/ssl/ca-key.pem \\
--root-ca-file=/opt/kubernetes/ssl/ca.pem \\
--service-account-private-key-file=/opt/kubernetes/ssl/ca-key.pem \\
--experimental-cluster-signing-duration=87600h0m0s"
EOF
2
3
4
5
6
7
8
9
10
11
12
13
14
15
16
- master:通过本地非安全本地端口 8080 连接 apiserver。
- leader-elect:当该组件启动多个时,自动选举(HA)
- cluster-signing-cert-file/–cluster-signing-key-file:自动为 kubelet 颁发证书的 CA,与 apiserver 保持一致
systemd 管理 controller-manager
cat > /usr/lib/systemd/system/kube-controller-manager.service << EOF
[Unit]
Description=Kubernetes Controller Manager
Documentation=https://github.com/kubernetes/kubernetes
[Service]
EnvironmentFile=/opt/kubernetes/cfg/kube-controller-manager.conf
ExecStart=/opt/kubernetes/bin/kube-controller-manager
\$KUBE_CONTROLLER_MANAGER_OPTS
Restart=on-failure
[Install]
WantedBy=multi-user.target
EOF
2
3
4
5
6
7
8
9
10
11
12
启动并设置开机启动
systemctl daemon-reload
systemctl start kube-controller-manager
systemctl enable kube-controller-manager
2
3
# 部署 kube-scheduler
创建配置文件
cat > /opt/kubernetes/cfg/kube-scheduler.conf << EOF
KUBE_SCHEDULER_OPTS="--logtostderr=false \
--v=2 \
--log-dir=/opt/kubernetes/logs \
--leader-elect \
--master=127.0.0.1:8080 \
--bind-address=127.0.0.1"
EOF
2
3
4
5
6
7
8
- master:通过本地非安全本地端口 8080 连接 apiserver。
- leader-elect:当该组件启动多个时,自动选举(HA)
systemd 管理 scheduler
cat > /usr/lib/systemd/system/kube-scheduler.service << EOF
[Unit]
Description=Kubernetes Scheduler
Documentation=https://github.com/kubernetes/kubernetes
[Service]
EnvironmentFile=/opt/kubernetes/cfg/kube-scheduler.conf
ExecStart=/opt/kubernetes/bin/kube-scheduler \$KUBE_SCHEDULER_OPTS
Restart=on-failure
[Install]
WantedBy=multi-user.target
EOF
2
3
4
5
6
7
8
9
10
11
启动并设置开机启动
systemctl daemon-reload
systemctl start kube-scheduler
systemctl enable kube-scheduler
2
3
查看集群状态,所有组件都已经启动成功,通过 kubectl 工具查看当前集群组件状态:
kubectl get cs
NAME STATUS MESSAGE ERROR
scheduler Healthy ok
controller-manager Healthy ok
etcd-2 Healthy {"health":"true"}
etcd-1 Healthy {"health":"true"}
etcd-0 Healthy {"health":"true"}
2
3
4
5
6
# 部署 Worker Node
下面还是在 Master Node 上操作,即同时作为 Worker Node
创建工作目录并拷贝二进制文件,在所有 worker node 创建工作目录
mkdir -p /opt/kubernetes/{bin,cfg,ssl,logs}
从 master 节点拷贝:
cd kubernetes/server/bin
cp kubelet kube-proxy /opt/kubernetes/bin # 本地拷贝
2
# 部署 kubelet
创建配置文件
cat > /opt/kubernetes/cfg/kubelet.conf << EOF
KUBELET_OPTS="--logtostderr=false \\
--v=2 \\
--log-dir=/opt/kubernetes/logs \\
--hostname-override=k8s-master \\
--network-plugin=cni \\
--kubeconfig=/opt/kubernetes/cfg/kubelet.kubeconfig \\
--bootstrap-kubeconfig=/opt/kubernetes/cfg/bootstrap.kubeconfig \\
--config=/opt/kubernetes/cfg/kubelet-config.yml \\
--cert-dir=/opt/kubernetes/ssl \\
--pod-infra-container-image=lizhenliang/pause-amd64:3.0"
EOF
2
3
4
5
6
7
8
9
10
11
12
- hostname-override:显示名称,集群中唯一
- network-plugin:启用 CNI
- kubeconfig:空路径,会自动生成,后面用于连接 apiserver
- bootstrap-kubeconfig:首次启动向 apiserver 申请证书
- config:配置参数文件
- cert-dir:kubelet 证书生成目录
- pod-infra-container-image:管理 Pod 网络容器的镜像
配置参数文件
cat > /opt/kubernetes/cfg/kubelet-config.yml << EOF
kind: KubeletConfiguration
apiVersion: kubelet.config.k8s.io/v1beta1
address: 0.0.0.0
port: 10250
readOnlyPort: 10255
cgroupDriver: cgroupfs
clusterDNS:
- 10.0.0.2
clusterDomain: cluster.local
failSwapOn: false
authentication:
anonymous:
enabled: false
webhook:
cacheTTL: 2m0s
enabled: true
x509:
clientCAFile: /opt/kubernetes/ssl/ca.pem
authorization:
mode: Webhook
webhook:
cacheAuthorizedTTL: 5m0s
cacheUnauthorizedTTL: 30s
evictionHard:
imagefs.available: 15%
memory.available: 100Mi
nodefs.available: 10%
nodefs.inodesFree: 5%
maxOpenFiles: 1000000
maxPods: 110
EOF
2
3
4
5
6
7
8
9
10
11
12
13
14
15
16
17
18
19
20
21
22
23
24
25
26
27
28
29
30
31
32
生成 bootstrap.kubeconfig 文件
KUBE_APISERVER="https://192.168.31.71:6443" # apiserver IP:PORT
TOKEN="c47ffb939f5ca36231d9e3121a252940" # 与 token.csv 里保持一致
# 生成 kubelet bootstrap kubeconfig 配置文件
kubectl config set-cluster kubernetes \
--certificate-authority=/opt/kubernetes/ssl/ca.pem \
--embed-certs=true \
--server=${KUBE_APISERVER} \
--kubeconfig=bootstrap.kubeconfig
kubectl config set-credentials "kubelet-bootstrap" \
--token=${TOKEN} \
--kubeconfig=bootstrap.kubeconfig
kubectl config set-context default \
--cluster=kubernetes \
--user="kubelet-bootstrap" \
--kubeconfig=bootstrap.kubeconfig
kubectl config use-context default --kubeconfig=bootstrap.kubeconfig
2
3
4
5
6
7
8
9
10
11
12
13
14
15
16
拷贝到配置文件路径:
cp bootstrap.kubeconfig /opt/kubernetes/cfg
systemd 管理 kubelet
cat > /usr/lib/systemd/system/kubelet.service << EOF
[Unit]
Description=Kubernetes Kubelet
After=docker.service
[Service]
EnvironmentFile=/opt/kubernetes/cfg/kubelet.conf
ExecStart=/opt/kubernetes/bin/kubelet \$KUBELET_OPTS
Restart=on-failure
LimitNOFILE=65536
[Install]
WantedBy=multi-user.target
EOF
2
3
4
5
6
7
8
9
10
11
12
启动并设置开机启动
systemctl daemon-reload
systemctl start kubelet
systemctl enable kubelet
2
3
批准 kubelet 证书申请并加入集群
kubectl get csr
NAME AGE SIGNERNAME
REQUESTOR CONDITION
node-csr-uCEGPOIiDdlLODKts8J658HrFq9CZ--K6M4G7bjhk8A 6m3s
kubernetes.io/kube-apiserver-client-kubelet kubelet-bootstrap Pending
2
3
4
# 批准申请
kubectl certificate approve node-csr-uCEGPOIiDdlLODKts8J658HrFq9CZ--K6M4G7bjhk8A # 换成 get csr命令的name
# 查看节点
kubectl get node
2
3
4
注:由于网络插件还没有部署,节点会没有准备就绪 NotReady
# 部署 kube-proxy
创建配置文件
cat > /opt/kubernetes/cfg/kube-proxy.conf << EOF
KUBE_PROXY_OPTS="--logtostderr=false \\
--v=2 \\
--log-dir=/opt/kubernetes/logs \\
--config=/opt/kubernetes/cfg/kube-proxy-config.yml"
EOF
2
3
4
5
6
配置参数文件
cat > /opt/kubernetes/cfg/kube-proxy-config.yml << EOF
kind: KubeProxyConfiguration
apiVersion: kubeproxy.config.k8s.io/v1alpha1
bindAddress: 0.0.0.0
metricsBindAddress: 0.0.0.0:10249
clientConnection:
kubeconfig: /opt/kubernetes/cfg/kube-proxy.kubeconfig
hostnameOverride: k8s-master
clusterCIDR: 10.0.0.0/24
EOF
2
3
4
5
6
7
8
9
10
生成 kube-proxy.kubeconfig 文件,生成 kube-proxy 证书
cd TLS/k8s
cat > kube-proxy-csr.json<< EOF
{
"CN": "system:kube-proxy",
"hosts": [],
"key": {
"algo": "rsa",
"size": 2048
},
"names": [
{
"C": "CN",
"L": "BeiJing",
"ST": "BeiJing",
"O": "k8s",
"OU": "System"
}
]
}
EOF
2
3
4
5
6
7
8
9
10
11
12
13
14
15
16
17
18
19
20
21
生成证书
cfssl gencert -ca=ca.pem -ca-key=ca-key.pem -config=ca-config.json -profile=kubernetes kube-proxy-csr.json | cfssljson -bare kube-proxy
ls kube-proxy*pem
kube-proxy-key.pem kube-proxy.pem
2
3
生成 kubeconfig 文件
KUBE_APISERVER="https://192.168.31.71:6443"
kubectl config set-cluster kubernetes \
--certificate-authority=/opt/kubernetes/ssl/ca.pem \
--embed-certs=true \
--server=${KUBE_APISERVER} \
--kubeconfig=kube-proxy.kubeconfig
kubectl config set-credentials kube-proxy \
--client-certificate=./kube-proxy.pem \
--client-key=./kube-proxy-key.pem \
--embed-certs=true \
--kubeconfig=kube-proxy.kubeconfig
kubectl config set-context default \
--cluster=kubernetes \
--user=kube-proxy \
--kubeconfig=kube-proxy.kubeconfig
kubectl config use-context default --kubeconfig=kube-proxy.kubeconfig
2
3
4
5
6
7
8
9
10
11
12
13
14
15
16
17
18
拷贝到配置文件指定路径
cp kube-proxy.kubeconfig /opt/kubernetes/cfg/
systemd 管理 kube-proxy
cat > /usr/lib/systemd/system/kube-proxy.service << EOF
[Unit]
Description=Kubernetes Proxy
After=network.target
[Service]
EnvironmentFile=/opt/kubernetes/cfg/kube-proxy.conf
ExecStart=/opt/kubernetes/bin/kube-proxy \$KUBE_PROXY_OPTS
Restart=on-failure
LimitNOFILE=65536
[Install]
WantedBy=multi-user.target
EOF
2
3
4
5
6
7
8
9
10
11
12
启动并设置开机启动
systemctl daemon-reload
systemctl start kube-proxy
systemctl enable kube-proxy
2
3
# 部署 CNI 网络
先准备好 CNI 二进制文件: 下载地址: https://github.com/containernetworking/plugins/releases/download/v0.8.6/cni-plugins-linux-amd64-v0.8.6.tgz
mkdir /opt/cni/bin
tar zxvf cni-plugins-linux-amd64-v0.8.6.tgz -C /opt/cni/bin
wget https://raw.githubusercontent.com/coreos/flannel/master/Documentation/kube-flannel.yml
sed -i -r "s#quay.io/coreos/flannel:.*-amd64#lizhenliang/flannel:v0.12.0-amd64#g" kube-flannel.yml
2
3
4
默认镜像地址无法访问,修改为 docker hub 镜像仓库。
kubectl apply -f kube-flannel.yml
kubectl get pods -n kube-system
kubectl get node
2
3
部署好网络插件,Node 准备就绪。
授权 apiserver 访问 kubelet
cat > apiserver-to-kubelet-rbac.yaml<< EOF
apiVersion: rbac.authorization.k8s.io/v1
kind: ClusterRole
metadata:
annotations:
rbac.authorization.kubernetes.io/autoupdate: "true"
labels:
kubernetes.io/bootstrapping: rbac-defaults
name: system:kube-apiserver-to-kubelet
rules:
- apiGroups:
- ""
resources:
- nodes/proxy
- nodes/stats
- nodes/log
- nodes/spec
- nodes/metrics
- pods/log
verbs:
- "*"
---
apiVersion: rbac.authorization.k8s.io/v1
kind: ClusterRoleBinding
metadata:
name: system:kube-apiserver
namespace: ""
roleRef:
apiGroup: rbac.authorization.k8s.io
kind: ClusterRole
name: system:kube-apiserver-to-kubelet
subjects:
- apiGroup: rbac.authorization.k8s.io
kind: User
name: kubernetes
EOF
kubectl apply -f apiserver-to-kubelet-rbac.yaml
2
3
4
5
6
7
8
9
10
11
12
13
14
15
16
17
18
19
20
21
22
23
24
25
26
27
28
29
30
31
32
33
34
35
36
37
38
# 新增加 Worker Node
拷贝已部署好的 Node 相关文件到新节点,在 master 节点将 Worker Node 涉及文件拷贝到新节点 192.168.31.72/73
scp -r /opt/kubernetes [email protected]:/opt/
scp -r /usr/lib/systemd/system/{kubelet,kube-proxy}.service [email protected]:/usr/lib/systemd/system
scp -r /opt/cni/ [email protected]:/opt/
scp /opt/kubernetes/ssl/ca.pem [email protected]:/opt/kubernetes/ssl
2
3
4
删除 kubelet 证书和 kubeconfig 文件
rm /opt/kubernetes/cfg/kubelet.kubeconfig
rm -f /opt/kubernetes/ssl/kubelet*
2
注:这几个文件是证书申请审批后自动生成的,每个 Node 不同,必须删除重新生成。
修改主机名
vi /opt/kubernetes/cfg/kubelet.conf
--hostname-override=k8s-node1
vi /opt/kubernetes/cfg/kube-proxy-config.yml
hostnameOverride: k8s-node1
启动并设置开机启动
systemctl daemon-reload
systemctl start kubelet
systemctl enable kubelet
systemctl start kube-proxy
systemctl enable kube-proxy
2
3
4
5
在 Master 上批准新 Node kubelet 证书申请
kubectl get csr
NAME AGE SIGNERNAME
REQUESTOR CONDITION
node-csr-4zTjsaVSrhuyhIGqsefxzVoZDCNKei-aE2jyTP81Uro 89s
kubernetes.io/kube-apiserver-client-kubelet kubelet-bootstrap Pending
2
3
4
kubectl certificate approve node-csr-4zTjsaVSrhuyhIGqsefxzVoZDCNKei-aE2jyTP81Uro # 注意换成查询出来的name
查看 Node 状态
Kubectl get node
Node2(192.168.31.73 )节点同上。记得修改主机名!