Flink 运行架构
# Flink 运行架构
# Flink 运行时的组件
Flink 运行时架构主要包括四个不同的组件,它们会在运行流处理应用程序时协同工作:作业管理器(JobManager)、资源管理器(ResourceManager)、任务管理器(TaskManager),以及分发器(Dispatcher)。因为 Flink 是用 Java 和 Scala 实现的,所以所有组件都会运行在 Java 虚拟机上。每个组件的职责如下:


作业管理器(JobManager)(Master 节点)
- 控制一个应用程序执行的主进程,也就是说,每个应用程序都会被一个不同的 JobManager 所控制执行。
- JobManager 会先接收到要执行的应用程序,这个应用程序会包括:作业图(JobGraph)、逻辑数据流图(logical dataflow graph)和打包了所有的类、库和其它资源的 JAR 包。
- JobManager 会把 JobGraph 转换成一个物理层面的数据流图,这个图被叫做 “执行图”(ExecutionGraph),包含了所有可以并发执行的任务。
- JobManager 会向资源管理器(ResourceManager)请求执行任务必要的资源,也就是任务管理器(TaskManager)上的插槽(slot)。一旦它获取到了足够的资源,就会将执行图(DAG)分发到真正运行它们的 TaskManager 上。而在运行过程中,JobManager 会负责所有需要中央协调的操作,比如说检查点(checkpoints)的协调。
任务管理器(TaskManager)(Slave 节点)
- Flink 中的工作进程。通常在 Flink 中会有多个 TaskManager 运行,每一个 TaskManager 都包含了一定数量的插槽(slots)。插槽的数量限制了 TaskManager 能够执行的任务数量。
- 启动之后,TaskManager 会向资源管理器注册它的插槽;收到资源管理器的指令后,TaskManager 就会将一个或者多个插槽提供给 JobManager 调用。JobManager 就可以向插槽分配任务(tasks)来执行了。
- 在执行过程中,一个 TaskManager 可以跟其它运行同一应用程序的 TaskManager 交换数据(比如 shuffle)。
- 每一个任务管理器是一个 JVM 进程,每一个插槽是一个线程。
资源管理器(ResourceManager)
- 主要负责管理任务管理器(TaskManager)的插槽(slot),TaskManger 插槽是 Flink 中定义的处理资源单元。
- Flink 为不同的环境和资源管理工具提供了不同资源管理器,比如 YARN、Mesos、K8s,以及 standalone 部署。
- 当 JobManager 申请插槽资源时,Flink 的资源管理器会将有空闲插槽的 TaskManager 分配给 JobManager。如果 Flink 的资源管理器没有足够的插槽来满足 JobManager 的请求,它还可以向资源提供平台(YARN,K8s)发起会话,以提供启动 TaskManager 进程的容器。
- 另外,ResourceManager 还负责终止空闲的 TaskManager,释放计算资源。
分发器(Dispatcher)
- 可以跨作业运行,它为应用提交提供了 REST 接口。
- 当一个应用被提交执行时,分发器就会启动并将应用移交给一个 JobManager。
- 由于是 REST 接口,所以 Dispatcher 可以作为集群的一个 HTTP 接入点,这样就能够不受防火墙阻挡。Dispatcher 也会启动一个 Web UI(localhost:8081),用来方便地展示和监控作业执行的信息。
- Dispatcher 在架构中可能并不是必需的,这取决于应用提交运行的方式。
# 任务提交流程
我们来看看当一个应用提交执行时(独立集群),Flink 的各个组件是如何交互协作的:

上图是从一个较为高层级的视角,来看应用中各组件的交互协作。如果部署的集群环境不同(例如 YARN,Mesos,Kubernetes,standalone 等),其中一些步骤可以被省略,或是有些组件会运行在同一个 JVM 进程中。
具体地,如果我们将 Flink 集群部署到 YARN 上,那么就会有如下的提交流程:

- Flink 任务提交后,Client 向 HDFS 上传 Flink 的 Jar 包和配置
- 之后向 Yarn ResourceManager 提交任务,ResourceManager 分配 Container 资源并通知对应的 NodeManager 启动 ApplicationMaster
- ApplicationMaster 启动后加载 Flink 的 Jar 包和配置构建环境,然后启动 JobManager,之后 ApplicationMaster 向 ResourceManager 申请资源启动 TaskManager
- ResourceManager 分配 Container 资源后,由 ApplicationMaster 通知资源所在节点的 NodeManager 启动 TaskManager
- NodeManager 加载 Flink 的 Jar 包和配置构建环境并启动 TaskManager,TaskManager 启动后向 JobManager 发送心跳包,并等待 JobManager 向其分配任务。
# 任务调度原理

客户端不是运行时和程序执行的一部分,但它用于准备并发送 dataflow (JobGraph) 给 Master (JobManager),然后,客户端断开连接或者维持连接以等待接收计算结果。
- 当 Flink 集群启动后,首先会启动一个 JobManger 和一个或多个的 TaskManager。由 Client 提交任务给 JobManager,JobManager 再调度任务到各个 TaskManager 去执行,然后 TaskManager 将心跳和统计信息汇报给 JobManager。TaskManager 之间以流的形式进行数据的传输。上述三者均为独立的 JVM 进程。
- Client 为提交 Job 的客户端,可以是运行在任何机器上(与 JobManager 环境连通即可)。提交 Job 后,Client 可以结束进程(Streaming 的任务),也可以不结束并等待结果返回。
- JobManager 主要负责调度 Job 并协调 Task 做 checkpoint,职责上很像 Storm 的 Nimbus。从 Client 处接收到 Job 和 JAR 包等资源后,会生成优化后的执行计划,并以 Task 的单元调度到各个 TaskManager 去执行。
- TaskManager 在启动的时候就设置好了槽位数(Slot),每个 slot 能启动一个 Task,Task 为线程。从 JobManager 处接收需要部署的 Task,部署启动后,与自己的上游建立 Netty 连接,接收数据并处理。
# TaskManger 与 Slots

- Flink 中每一个 TaskManager 都是一个 JVM 进程,每一个任务插槽都会启动一个线程,它可能会在独立的线程上执行一个或多个子任务
- 为了控制一个 TaskManager 能接收多少个 task, TaskManager 通过 task slot 来进行控制(一个 TaskManager 至少有一个 slot)

- 默认情况下,Flink 允许子任务共享 slot,即使它们是不同任务的子任务。 这样的结果是,一个 slot 可以保存作业的整个管道。
- Task Slot 是静态的概念,是指 TaskManager 具有的并发执行能力,可以通过参数
taskmanager.numberOfTaskSlots进行配置;而并行度 parallelism 是动态概念,即 TaskManager 运行程序时实际使用的并发能力,可以通过参数parallelism.default进行配置。
假设一共有 3 个 TaskManager,每一个 TaskManager 中的分配 3 个 TaskSlot,也就是每个 TaskManager 可以接收 3 个 task,一共 9 个 TaskSlot,如果我们设置 Flink 配置文件的 parallelism.default=1 ,即运行程序默认的并行度为 1,9 个 TaskSlot 只用了 1 个,有 8 个空闲,因此,设置合适的并行度才能提高效率。

如果 parallelism.default=9

# 程序与数据流(DataFlow)

- 所有的 Flink 程序都是由三部分组成的: Source 、Transformation 和 Sink。
- Source 负责读取数据源,Transformation 利用各种算子进行处理加工,Sink 负责输出

- 在运行时,Flink 上运行的程序会被映射成 “逻辑数据流”(dataflows),它包含了这三部分
- 每一个 dataflow 以一个或多个 sources 开始以一个或多个 sinks 结束。dataflow 类似于任意的有向无环图(DAG)
- 在大部分情况下,程序中的转换运算(transformations)跟 dataflow 中的算子(operator)是一一对应的关系,但有时候,一个 transformation 可能对应多个 operator。
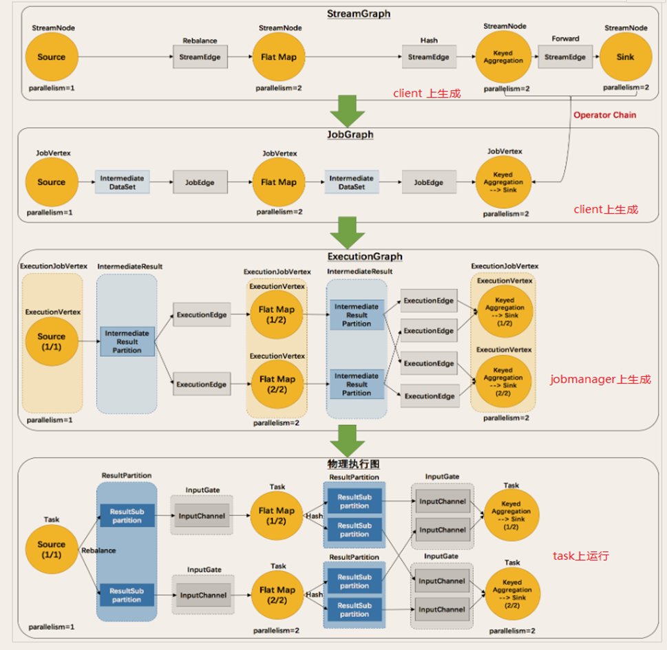
# 执行图(ExecutionGraph)

- Flink 中的执行图可以分成四层:StreamGraph -> JobGraph -> ExecutionGraph -> 物理执行图
- StreamGraph(用户编码):是根据用户通过 Stream API 编写的代码生成的最初的图。用来表示程序的拓扑结构。
- JobGraph:StreamGraph 经过优化后生成了 JobGraph,提交给 JobManager 的数据结构。主要的优化为,将多个符合条件(窄依赖,没有 shuffle)的节点 chain 在一起作为一个节点
- ExecutionGraph:JobManager 根据 JobGraph 生成 ExecutionGraph。ExecutionGraph 是 JobGraph 的并行化版本,是调度层最核心的数据结构。
- 物理执行图:JobManager 根据 ExecutionGraph 对 Job 进行调度后,在各个 TaskManager 上部署 Task 后形成的 “图”,并不是一个具体的数据结构。
# 并行度(Parallelism)

- Flink 程序的执行具有并行、分布式的特性。在执行过程中,一个流(stream)包含一个或多个分区(stream partition),而每一个算子(operator)可以包含一个或多个子任务(operator subtask),这些子任务在不同的线程、不同的物理机或不同的容器中彼此互不依赖地执行。
- 一个特定算子的 子任务(subtask)的个数被称之为其并行度(parallelism)。一般情况下,一个 stream 的并行度,可以认为就是其所有算子中最大的并行度。

- 一个程序中,不同的算子可能具有不同的并行度
- 算子之间传输数据的形式可以是 one-to-one (forwarding) 的模式也可以是 redistributing 的模式,具体是哪一种形式,取决于算子的种类
- One-to-one:stream 维护着分区以及元素的顺序(比如 source 和 map 之间)。这意味着 map 算子的子任务看到的元素的个数以及顺序跟 source 算子的子任务生产的元素的个数、顺序相同。map、fliter、flatMap 等算子都是 one-to-one 的对应关系。( 类似于 spark 中的窄依赖)
- Redistributing:stream 的分区会发生改变。每一个算子的子任务依据所选择的 transformation 发送数据到不同的目标任务。例如,keyBy 基于 hashCode 重分区、而 broadcast 和 rebalance 会随机重新分区,这些算子都会引起 redistribute 过程,而 redistribute 过程就类似于 Spark 中的 shuffle 过程。(类似于 spark 中的宽依赖)
# 任务链(Operator Chains)
- Flink 采用了一种称为任务链的优化技术,可以在特定条件下减少本地通信的开销。为了满足任务链的要求,必须将两个或多个算子设为相同的并行度,并通过本地转发(local forward)的方式进行连接
- 相同并行度的 one-to-one 操作,Flink 这样相连的算子链接在一起形成一个 task,原来的算子成为里面的 subtask
- 并行度相同、并且是 one-to-one 操作,两个条件缺一不可
