电商业务简介
电商业务流程

电商常识(SKU、SPU)
- SKU=Stock Keeping Unit(库存量基本单位)。现在已经被引申为产品统一编号的简称,每种产品均对应有唯一的 SKU 号。
- SPU(Standard Product Unit):是商品信息聚合的最小单位,是一组可复用、易检索的标准化信息集合。
例如:iPhone14 手机就是 SPU。一台星光色、128G 内存的、支持全网通的 iPhone14,就是 SKU。
SPU 表示一类商品。好处就是:可以共用商品图片,海报、销售属性等。
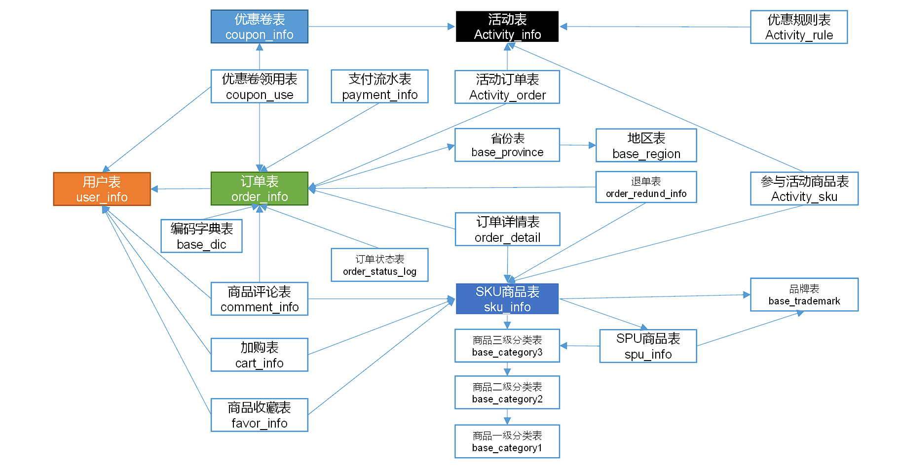
电商业务表结构

订单表(order_info)
| 标签 | 含义 |
| id | 订单编号 |
| consignee | 收货人 |
| consignee_tel | 收件人电话 |
| final_total_amount | 总金额 |
| order_status | 订单状态 |
| user_id | 用户 id |
| delivery_address | 送货地址 |
| order_comment | 订单备注 |
| out_trade_no | 订单交易编号(第三方支付用) |
| trade_body | 订单描述 (第三方支付用) |
| create_time | 创建时间 |
| operate_time | 操作时间 |
| expire_time | 失效时间 |
| tracking_no | 物流单编号 |
| parent_order_id | 父订单编号 |
| img_url | 图片路径 |
| province_id | 地区 |
| benefit_reduce_amount | 优惠金额 |
| original_total_amount | 原价金额 |
| feight_fee | 运费 |
订单详情表(order_detail)
| 标签 | 含义 |
| id | 订单编号 |
| order_id | 订单号 |
| sku_id | 商品 id |
| sku_name | sku 名称(冗余) |
| img_url | 图片名称(冗余) |
| order_price | 商品价格 (下单时 sku 价格) |
| sku_num | 商品数量 |
| create_time | 创建时间 |
SKU 商品表(sku_info)
| 标签 | 含义 |
| id | skuId |
| spu_id | spuid |
| price | 价格 |
| sku_name | 商品名称 |
| sku_desc | 商品描述 |
| weight | 重量 |
| tm_id | 品牌 id |
| category3_id | 品类 id |
| sku_default_img | 默认显示图片 (冗余) |
| create_time | 创建时间 |
用户表(user_info)
| 标签 | 含义 |
| id | 用户 id |
| login_name | 用户名称 |
| nick_name | 用户昵称 |
| passwd | 用户密码 |
| name | 姓名 |
| phone_num | 手机号 |
| email | 邮箱 |
| head_img | 头像 |
| user_level | 用户级别 |
| birthday | 生日 |
| gender | 性别 M 男,F 女 |
| create_time | 创建时间 |
| operate_time | 操作时间 |
商品一级分类表(base_category1)
商品二级分类表(base_category2)
| 标签 | 含义 |
| id | id |
| name | 名称 |
| Category2_id | 二级品类 id |
商品三级分类表(base_category3)
| 标签 | 含义 |
| id | id |
| name | 名称 |
| Category2_id | 二级品类 id |
支付流水表(payment_info)
| 标签 | 含义 |
| id | 编号 |
| out_trade_no | 对外业务编号 |
| order_id | 订单编号 |
| user_id | 用户编号 |
| alipay_trade_no | 支付宝交易流水编号 |
| total_amount | 支付金额 |
| subject | 交易内容 |
| payment_type | 支付类型 |
| payment_time | 支付时间 |
省份表(base_province)
| 标签 | 含义 |
| id | id |
| name | 省份名称 |
| region_id | 地区 ID |
| area_code | 地区编码 |
| iso_code | 国际编码 |
地区表(base_region)
| 标签 | 含义 |
| id | 大区 id |
| region_name | 大区名称 |
品牌表(base_trademark)
| 标签 | 含义 |
| id | 大区 id |
| region_name | 大区名称 |
品牌表(base_trademark)
| 标签 | 含义 |
| tm_id | 品牌 id |
| tm_name | 品牌名称 |
订单状态表(order_status_log)
| 标签 | 含义 |
| id | 编号 |
| order_id | 订单编号 |
| order_status | 订单状态 |
| operate_time | 操作时间 |
SPU 商品表(spu_info)
| 标签 | 含义 |
| id | 商品 id |
| spu_name | spu 商品名称 |
| description | 商品描述 (后台简述) |
| category3_id | 三级分类 id |
| tm_id | 品牌 id |
| 标签 | 含义 |
| id | 编号 |
| user_id | 用户 id |
| sku_id | 商品 id |
| spu_id | spu_id |
| order_id | 订单编号 |
| appraise | 评价 1 好评 2 中评 3 差评 |
| comment_txt | 评价内容 |
| create_time | 创建时间 |
退单表(order_refund_info)
| 标签 | 含义 |
| id | 编号 |
| order_id | 订单编号 |
| sku_id | sku_id |
| refund_type | 退款类型 |
| refund_amount | 退款金额 |
| refund_reason_type | 原因类型 |
| refund_reason_txt | 原因内容 |
| create_time | 创建时间 |
加购表(cart_info)
| 标签 | 含义 |
| id | 编号 |
| user_id | 用户 id |
| sku_id | SKU 商品 |
| cart_price | 放入购物车时价格 |
| sku_num | 数量 |
| img_url | 图片文件 |
| sku_name | sku 名称 (冗余) |
| create_time | 创建时间 |
| operate_time | 修改时间 |
| is_ordered | 是否已经下单 |
| order_time | 下单时间 |
商品收藏表(favor_info)
| 标签 | 含义 |
| id | 编号 |
| user_id | 用户名称 |
| sku_id | 商品 id |
| spu_id | spu_id |
| is_cancel | 是否已取消 0 正常 1 已取消 |
| create_time | 创建时间 |
| cancel_time | 修改时间 |
优惠券领用表(coupon_use)
| 标签 | 含义 |
| id | 编号 |
| coupon_id | 购物券 ID |
| user_id | 用户 ID |
| order_id | 订单 ID |
| coupon_status | 购物券状态 |
| get_time | 领券时间 |
| using_time | 使用时间 |
| used_time | 支付时间 |
| expire_time | 过期时间 |
优惠券表(coupon_info)
| 标签 | 含义 |
| id | 购物券编号 |
| coupon_name | 购物券名称 |
| coupon_type | 购物券类型 1 现金券 2 折扣券 3 满减券 4 满件打折券 |
| condition_amount | 满额数 |
| condition_num | 满件数 |
| activity_id | 活动编号 |
| benefit_amount | 减金额 |
| benefit_discount | 折扣 |
| create_time | 创建时间 |
| range_type | 范围类型 1、商品 2、品类 3、品牌 |
| spu_id | 商品 id |
| tm_id | 品牌 id |
| category3_id | 品类 id |
| limit_num | 最多领用次数 |
| operate_time | 修改时间 |
| expire_time | 过期时间 |
活动表(activity_info)
| 标签 | 含义 |
| id | 活动 id |
| activity_name | 活动名称 |
| activity_type | 活动类型 |
| activity_desc | 活动描述 |
| start_time | 开始时间 |
| end_time | 结束时间 |
| create_time | 创建时间 |
活动订单关联表(activity_order)
| 标签 | 含义 |
| id | 编号 |
| activity_id | 活动 id |
| order_id | 订单编号 |
| create_time | 发生日期 |
优惠规则表(activity_rule)
| 标签 | 含义 |
| id | 编号 |
| activity_id | 活动 id |
| condition_amount | 满减金额 |
| condition_num | 满减件数 |
| benefit_amount | 优惠金额 |
| benefit_discount | 优惠折扣 |
| benefit_level | 优惠级别 |
编码字典表(base_dic)
| 标签 | 含义 |
| dic_code | 编号 |
| dic_name | 编码名称 |
| parent_code | 父编号 |
| create_time | 创建日期 |
| operate_time | 修改日期 |
活动参与商品表(activity_sku)(暂不导入)
| 标签 | 含义 |
| id | 编号 |
| activity_id | 活动 id |
| sku_id | sku_id |
| create_time | 创建时间 |
时间相关表
时间表(date_info)
| 标签 | 含义 |
| date_id | 日期 id |
| week_id | 周 id |
| week_day | 周 |
| day | 日 |
| month | 月 |
| quarter | 季度 |
| year | 年 |
| is_workday | 是否是周末 |
| holiday_id | 假期 id |
假期表(holiday_info)
| 标签 | 含义 |
| holiday_id | 假期 id |
| holiday_name | 假期名称 |
假期年表(holiday_year)
| 标签 | 含义 |
| holiday_id | 假期 id |
| holiday_name | 假期名称 |
| start_date_id | 假期开始时间 |
| end_date_id | 假期结束时间 |